Das Verständnis der molekularen und zellulären Grundlagen des Alterns hat in den letzten Jahren exponentiell zugenommen.
Ozontherapie sollte ausschließlich von qualifiziertem, geschultem medizinischem Fachpersonal durchgeführt werden. Die Selbstverabreichung,
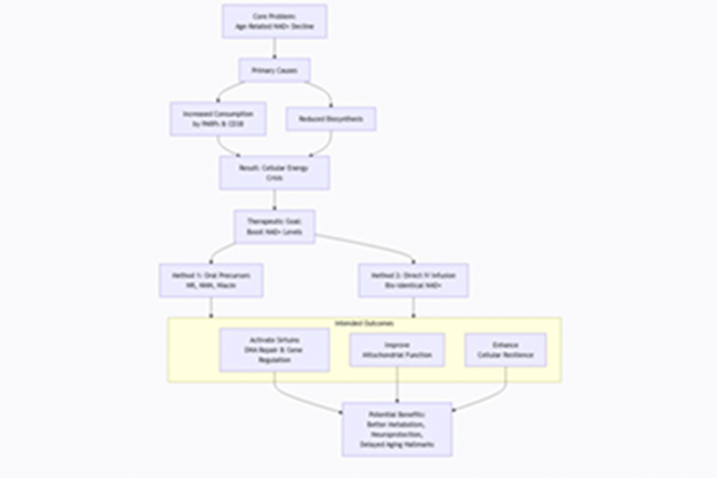
Infusionen mit NAD+ sind ein aufstrebendes Gebiet in der medizinischen Forschung. NAD+ steht für Nicotinamid-Adenin-Dinukleotid und spielt eine wichtige Rolle im Energiestoffwechsel unserer Zellen. Studien deuten darauf hin, dass NAD+ Infusionen die zelluläre Gesundheit verbessern,
Die Schilderung der klinischen Erfahrung mit Ozontherapie bietet eine praxisnahe Perspektive, die über die Theorie hinausgeht.
Die Kunst des Wohlbefindens: Wendy Helmes‘ Werke in unserer Praxis. In unserer Praxis glauben wir, dass Gesundheit mehr ist als nur körperliches Wohlbefinden. Sie umfasst auch Geist,
Sportmedizin ist ein Zweig der Medizin, der sich auf die Prävention, Diagnose, Behandlung und Rehabilitation von Verletzungen im Zusammenhang mit Sport und Bewegung konzentriert. Sie umfasst einen multidisziplinären Ansatz, an dem Ärzte, orthopädische Chirurgen, Physiotherapeuten, Sporttrainer, Ernährungsberater und Sportpsychologen beteiligt sind.
Zu den wichtigsten Aspekten der Sportmedizin gehören:
Hier finden Sie eine Übersicht der potenziellen Anwendungsgebiete der Ozontherapie, geordnet nach Evidenzstärke und Wirkmechanismus.
Der Wirbelsäulen-Basis-Ausgleich kann durch sanfte und gezielte Bewegungen, Fehlhaltungen des Körpers und Energieblockaden auflösen, und die Wirbelsäule wieder







